国际贸易基础(双色)朱林发, 主编课后习题答案解析

2025年02月24日 15:23
419浏览
国际贸易基础(双色)
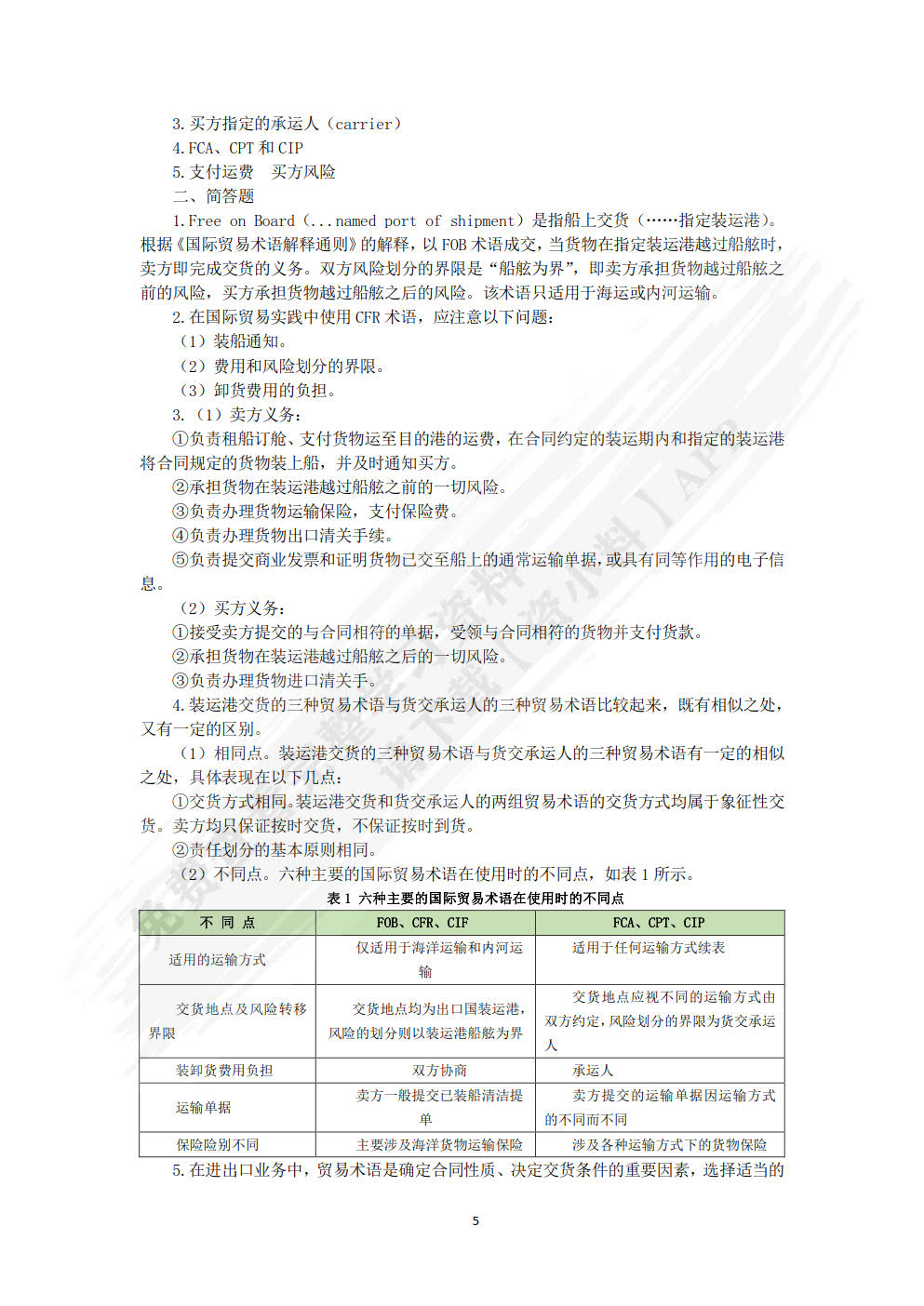
国际贸易基础(双色)
主 编: 朱林发, 主编
ISBN: 9787313271136
出版社: 上海交通大学出版社
上传者: 416号橘殿超甜
《国际贸易基础(双色)》这本教材是我们国际贸易专业学生入门的必备读物。书中详细介绍了国际贸易理论、实务操作、跨境支付等方面的基础知识,内容全面,语言通俗易懂,非常适合我们大学生使用。这本书图文并茂,通过双色印刷突出重点,将复杂的国际贸易概念用简单的图表和例子呈现给我们,帮助我们更好地理解和记忆。
关于学习资料,除了课本之外,推荐大家利用学校图书馆和网络资源,寻找相关的案例分析、学术论文以及国际新闻报道等,从多角度了解和深化国际贸易的知识。此外,很多在线学习平台也提供了国际贸易相关的公开课和讲座视频,这些辅助材料对拓宽知识面和提高学习兴趣都有很大帮助
我的学习方法是,首先,我会通读课本,做好笔记,标注不懂的点。然后,我会查阅相关资料,对不懂的知识点进行深入探究。此外,我也会积极参与老师的课上讨论和课外实践,比如模拟国际贸易交易等,这能让我们更好地将理论应用于实践中。最后,也很希望在学习中得到前辈的建议与指导,共享你们的学习心得和高效的学习方法。
详情资料
国际贸易基础(双色)
国际贸易基础(双色)
国际贸易基础(双色)
国际贸易基础(双色)
国际贸易基础(双色)
国际贸易基础(双色)
为了给您更好的查看体验,请下载资小料APP免费查看余下资料
更新于 2025年02月24日 15:23
本书资料由用户416号橘殿超甜上传,如有侵权请联系平台客服删除。
相似资料推荐