国际贸易基础张宗英, 张华, 主编课后习题答案解析

2025年01月20日 15:50
389浏览
国际贸易基础
国际贸易基础
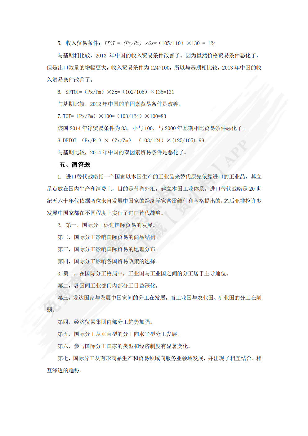
主 编: 张宗英, 张华, 主编
ISBN: 9787300258263
出版社: 中国人民大学出版社
上传者: 豆娘
嘿!我刚读完国际贸易基础,感觉这本教科书对建立国际贸易理论知识框架实在是太有用了。这本书不仅仅是罗列了一些定义和概念,它真的深入浅出,讲述了很多实用案例,让我对进出口业务有了更加生动和直观的理解。每一章节还总结了关键点,备考复习时能迅速找到重点。不过,书中的内容实在丰富,所以我想找一些好的学习资源和学习方法来辅助学习
教材的理解只是第一步,我想找一些相关的网上课程或者讲座来进一步理解里面的专业词汇和概念。比如,有个靠谱的APP或者网站能够提供一些权威的国际贸易论坛和专家讲座资源,或许可以帮我扩展视野,加深理解。我也想知道其他人是怎么备考这门课程的,看看他们有没有什么好方法可以分享
当然,学习的过程中难免会遇到一些难点和疑惑。也许能够加入一些学长学姐或者同学的学习群组,大家相互讨论和解惑,这样可能效率会更高。如果能找到一个经验丰富的指导老师,能定期进行学习指导和答疑,那简直就是太好了。所以我在这里求教各位,有没有推荐的资料资源和学习方法呢?或者你们能分享一下自己的学习经验,以便我更好地掌握这门课程。
详情资料
国际贸易基础
国际贸易基础
国际贸易基础
国际贸易基础
国际贸易基础
国际贸易基础
为了给您更好的查看体验,请下载资小料APP免费查看余下资料
更新于 2025年01月20日 15:50
本书资料由用户豆娘上传,如有侵权请联系平台客服删除。