应用写作(第5版)阮航课后习题答案解析

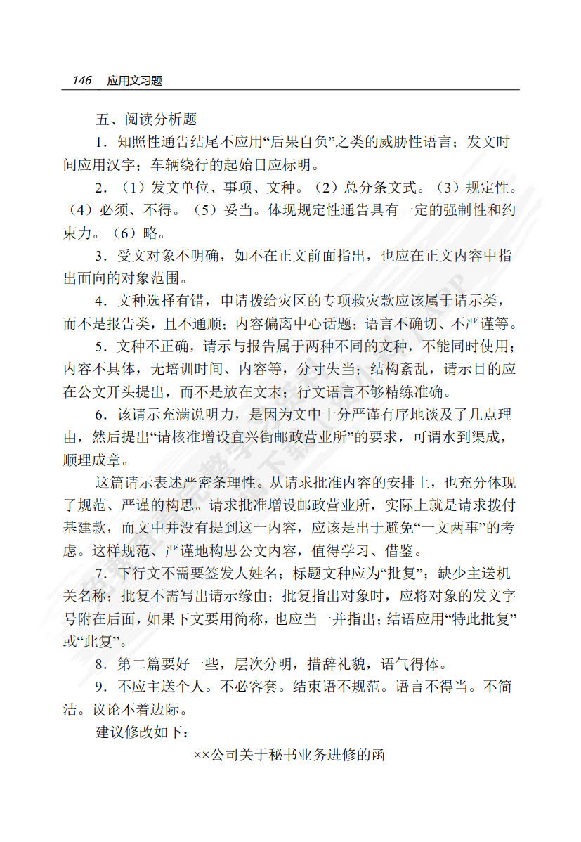
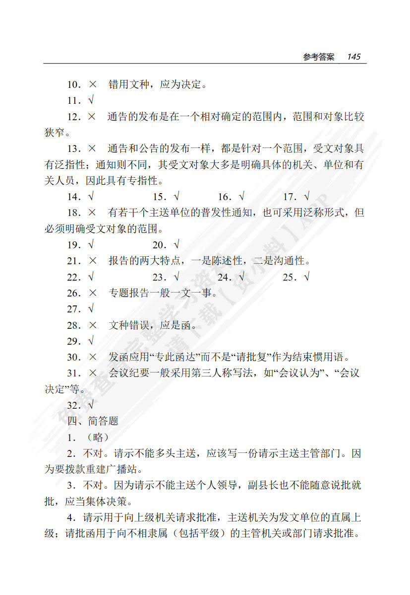
2024年10月22日 16:34
556浏览
应用写作(第5版)
应用写作(第5版)
主 编: 阮航
ISBN: 9787564353490
出版社: 西南交通大学出版社
上传者: 《讽喻集。》
《应用写作(第5版)》是大学期间的一门重要课程,对于我们这些大学生来说,掌握好写作技巧和格式规范是必不可少的。书中的内容丰富,涵盖了各种类型的应用文,包括通知、报告、演讲稿等。然而,面对这么厚的一本书,有时候我真的无从下手,不知道如何学习。
我搜集了一些学习资料,包括课后习题、相关案例等,希望能帮助我更好地理解和掌握这些知识。同时,我也向学长学姐请教了一些学习方法,他们建议我多阅读一些优秀的范文,从模仿开始,逐步提高自己的写作水平。此外,我还打算参加一些写作培训课程,希望能得到更专业的指导。
然而,尽管我做了这些努力,但感觉自己的学习效果还是不太理想。所以我希望能得到更多的学习经验和建议。希望有经验的学长学姐或者老师能分享一些学习心得,告诉我怎样才能更好地掌握这门课程。同时,我也希望能找到一些志同道合的同学一起学习,互相鼓励,共同进步。
详情资料
应用写作(第5版)
应用写作(第5版)
应用写作(第5版)
应用写作(第5版)
应用写作(第5版)
应用写作(第5版)
为了给您更好的查看体验,请下载资小料APP免费查看余下资料
更新于 2026年01月04日 16:37
本书资料由用户《讽喻集。》上传,如有侵权请联系平台客服删除。