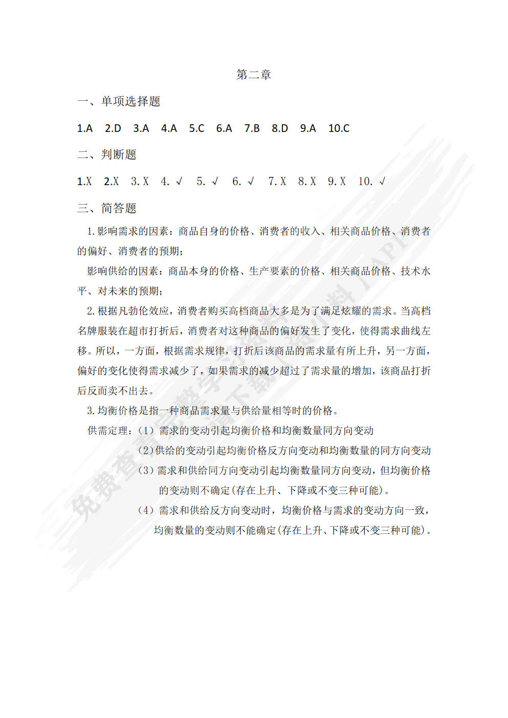
经济学基础第三版冯瑞主编课后习题答案解析

2024年08月29日 11:09
550浏览
经济学基础第三版
经济学基础第三版
主 编: 冯瑞主编
ISBN: 9787040587623
出版社: 高等教育出版社
上传者: ___七月在野
你好,最近我在学习《经济学基础》这门课程,感觉有点困惑。我对这门学科很感兴趣,但在教材选择和学习方法方面有些迷茫。我想向大家请教一下,有没有什么好的学习资料推荐或者学习方法经验分享。
我了解到这门课程涉及到很多经济学的基本概念和原理,包括需求、供给、市场结构等等。我在学习过程中发现,理解这些概念并不难,难的是如何将这些知识应用到实际问题中。所以,我希望能找到一些案例分析或者实战练习,以便更好地掌握这些知识。
此外,我还希望能找到一些经济学相关的学习社群或者论坛,和大家一起交流学习经验,互相帮助解决难题。我相信,只有通过不断实践和讨论,才能真正掌握这门学科的精髓。
详情资料
经济学基础第三版
经济学基础第三版
经济学基础第三版
经济学基础第三版
经济学基础第三版
经济学基础第三版
为了给您更好的查看体验,请下载资小料APP免费查看余下资料
更新于 2026年01月15日 16:35
本书资料由用户___七月在野上传,如有侵权请联系平台客服删除。