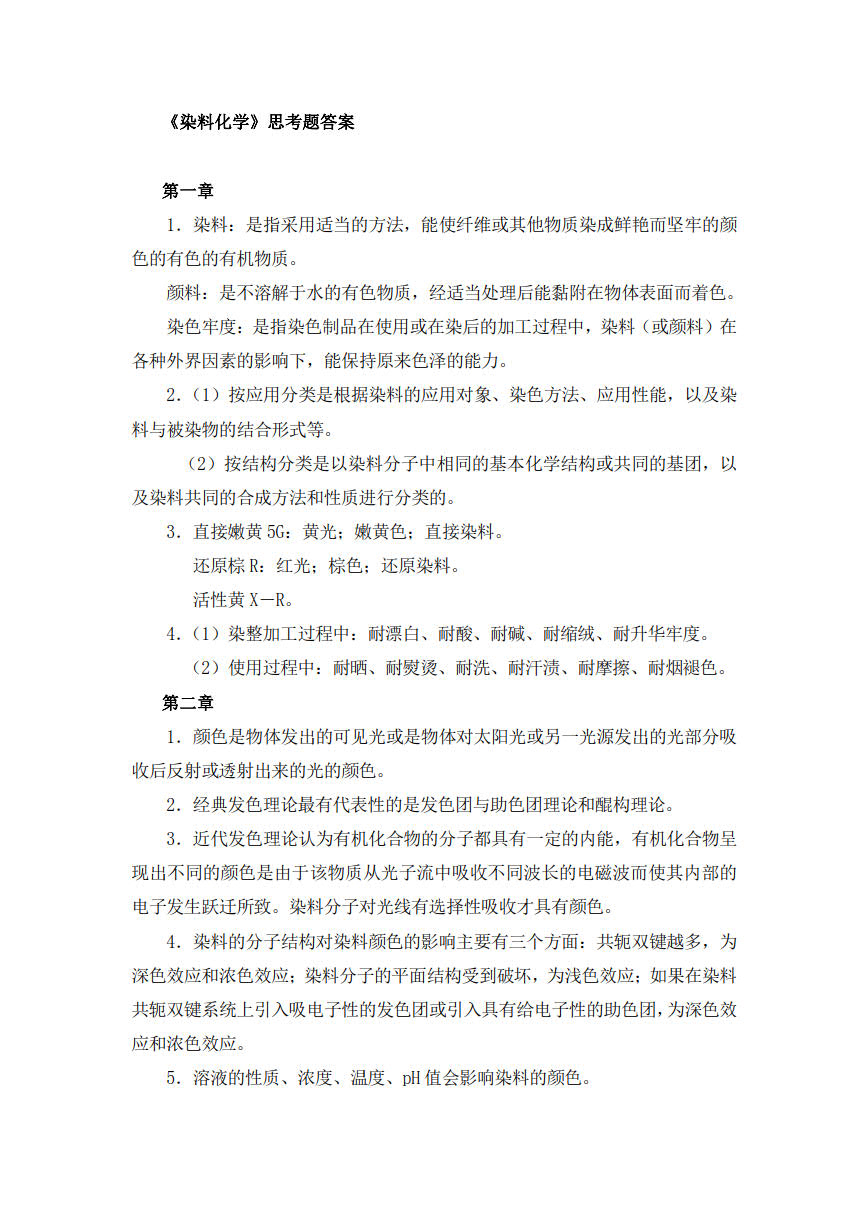
染料化学路艳华课后习题答案解析

2019年09月15日 20:16
595浏览
染料化学
染料化学
主 编: 路艳华
ISBN: -
出版社: 中国纺织出版社
上传者: 和雨佳
大家好,我是一名化学专业的大学生,最近在学习《染料化学》这门课程。我发现这本教材内容丰富,涵盖了染料化学的基本原理、合成方法、结构与性能的关系以及应用等方面的知识。在学习过程中,我遇到了一些困难,希望得到大家的帮助。
首先,我想找一些与教材相关的学习资料,比如课件、习题集、实验视频等。这样,我可以更好地理解教材中的知识点,同时也能通过练习来巩固所学。其次,我还想请教一下大家的学习方法,比如如何高效地阅读教材、如何总结知识点、如何解决疑难问题等。最后,作为化学专业的学生,我希望能积累一些实际的实验经验。因此,我想请教一下大家在实验操作中需要注意的事项,以及如何分析实验结果等。
在此,我想感谢各位学长学姐、老师和同学们的帮助。我相信,在大家的帮助下,我一定能够克服学习中的困难,取得更好的成绩。同时,也希望我的求助能够帮助到其他在学习《染料化学》过程中遇到困难的同学。让我们一起努力,共同进步!
详情资料
染料化学
染料化学
染料化学
染料化学
染料化学
染料化学
为了给您更好的查看体验,请下载资小料APP免费查看余下资料
更新于 2023年10月11日 11:54
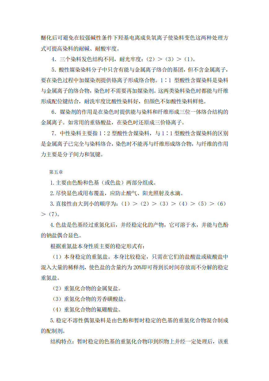
本书资料由用户和雨佳上传,如有侵权请联系平台客服删除。