无机与分析化学教程(俞斌)(第三版)俞斌课后习题答案解析

2021年09月27日 21:39
1,012浏览
无机与分析化学教程(俞斌)(第三版)
无机与分析化学教程(俞斌)(第三版)
主 编: 俞斌
ISBN: 9787122203243
出版社: 化学工业出版社
上传者: 王赤赤
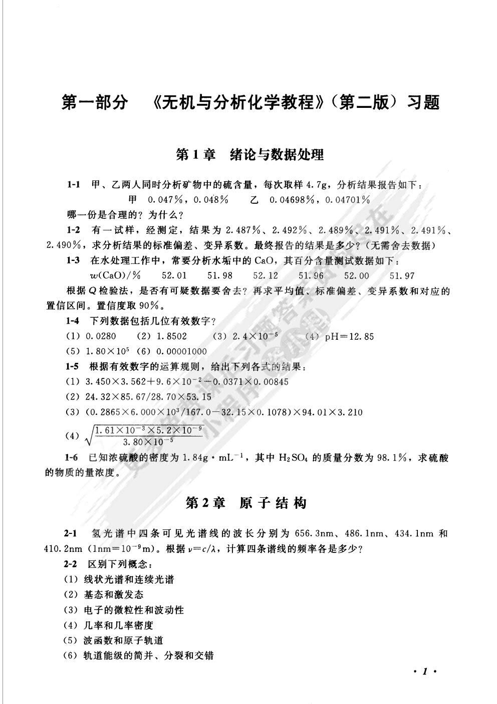
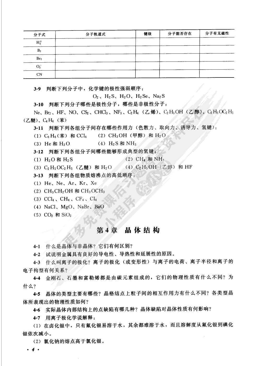
《无机与分析化学教程(俞斌)(第三版)》是大学化学专业的基础教材之一,涵盖了无机化学、分析化学两大部分。本书内容丰富,讲解透彻,适合大学生自学。书中包含了大量的实例和习题,有助于学生掌握知识点。然而,由于教材的深度和广度,学习起来具有一定的挑战性。
在学习过程中,我发现了一些有用的学习资料,如教学视频、网络课程和习题解答等。这些资料可以帮助我更好地理解教材中的知识点,解决习题中的难题。此外,我还向学长学姐请教了一些学习经验和方法,如制作知识点思维导图、分组讨论等。这些方法有助于提高学习效率,加深对知识的理解。
在学习《无机与分析化学教程(俞斌)(第三版)》的过程中,我遇到了一些困难。首先,教材中的知识点繁多,容易混淆。其次,部分习题难度较大,解答起来比较吃力。最后,实验操作部分需要大量的实践和经验积累。因此,我希望能够得到一些学习资料、学习方法和学习经验的帮助。
详情资料
无机与分析化学教程(俞斌)(第三版)
无机与分析化学教程(俞斌)(第三版)
无机与分析化学教程(俞斌)(第三版)
无机与分析化学教程(俞斌)(第三版)
无机与分析化学教程(俞斌)(第三版)
无机与分析化学教程(俞斌)(第三版)
为了给您更好的查看体验,请下载资小料APP免费查看余下资料
更新于 2025年12月03日 16:11
本书资料由用户王赤赤上传,如有侵权请联系平台客服删除。