会计实务模拟(第3版)陈圆, 肖仁伟, 主编课后习题答案解析

2025年06月18日 11:28
104浏览
会计实务模拟(第3版)
会计实务模拟(第3版)
主 编: 陈圆, 肖仁伟, 主编
ISBN: 9787300258676
出版社: 中国人民大学出版社
上传者:  不吃青菜
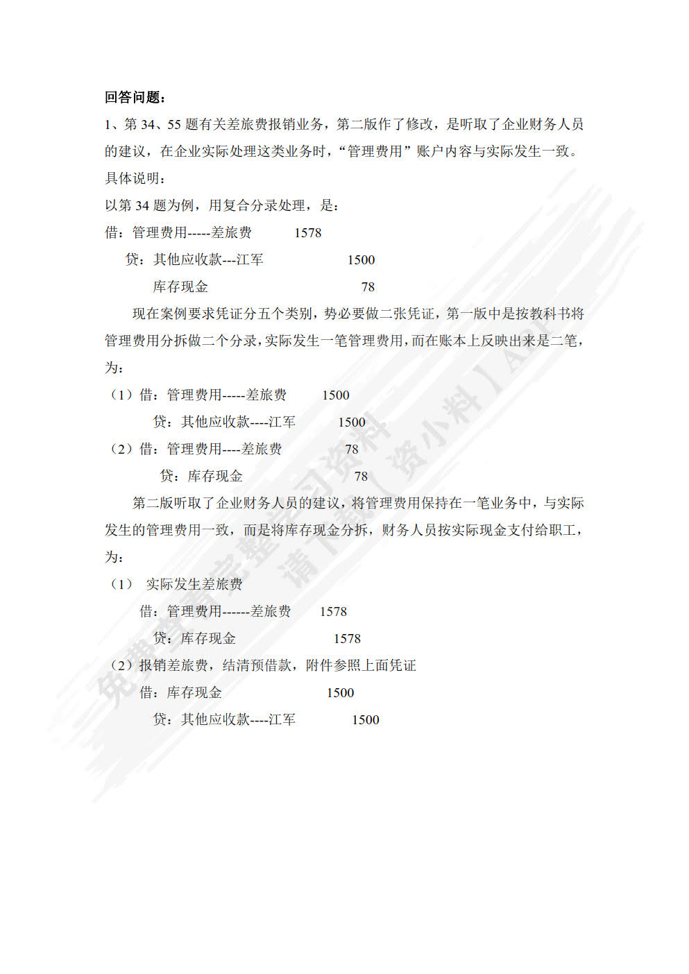
大家好,我是小张,正在学习会计专业。最近我在为学习《会计实务模拟(第3版)》这本书烦恼。这本书包括了很多实务操作的内容,确实能帮助我们理解和掌握会计的核算与分析等关键技能。但是,我感觉对知识点的理解还是有一定的难度,特别是一些会计核算的规则和方法,希望有前辈能够提供一些学习资料和有效的学习方法
我有看到一些学长学姐在推荐使用“资小料”这个平台,据说上面有很多针对会计专业的优质学习资源和模拟题库,能帮助我提高实操能力。我还在寻找其他学友们有没有推荐的相关资料和学习经验,如果大家愿意分享的话,我真的会很感激的
另外,如果有人愿意和我一起讨论学习会计的方法和心得,我会非常欢迎。学习路上有人同行总是令人鼓舞的。如果有同学愿意与我互相帮助,请随时联系我。同时,非常期待有学长学姐能给我一些建议和帮助,谢谢你们!
详情资料
会计实务模拟(第3版)
会计实务模拟(第3版)
会计实务模拟(第3版)
为了给您更好的查看体验,请下载资小料APP免费查看余下资料
更新于 2025年06月18日 11:28
本书资料由用户 不吃青菜上传,如有侵权请联系平台客服删除。