跨境电子商务(第二版)主编:赵慧娥 岳文 副主编:李晓波 张波 成丽 高连廷 梅开课后习题答案解析

2024年12月06日 17:15
225浏览
跨境电子商务(第二版)
跨境电子商务(第二版)
主 编: 主编:赵慧娥 岳文 副主编:李晓波 张波 成丽 高连廷 梅开
ISBN: 9787300306896
出版社: 中国人民大学出版社
上传者: ^^(薇古丝版
大家好,我是一名大二学生,最近我开始学习《跨境电子商务(第二版)》这门课程。我发现这门课程非常有趣,它为我打开了一扇通往全球市场的大门。然而,面对如此复杂的课程内容,我感到有些迷茫。为了更好地掌握这门课程,我想寻求一些学习资料和学习方法。
在寻找学习资料的过程中,我发现了一些在线课程和平台,如Coursera、edX等,它们提供了丰富的跨境电子商务课程。此外,我还发现了一些电子书籍和论文,这些资源可以帮助我更深入地理解这门课程。
关于学习方法,我认为实践是最有效的方式之一。我建议大家可以尝试参加一些跨境电商竞赛,如亚马逊大学生创新创业大赛等,这些比赛不仅可以帮助我们巩固理论知识,还可以锻炼我们的实际操作能力。此外,我们也可以加入一些跨境电商相关的社团和组织,与志同道合的朋友一起学习和成长。
详情资料
跨境电子商务(第二版)
跨境电子商务(第二版)
跨境电子商务(第二版)
跨境电子商务(第二版)
跨境电子商务(第二版)
跨境电子商务(第二版)
为了给您更好的查看体验,请下载资小料APP免费查看余下资料
更新于 2026年03月04日 11:14
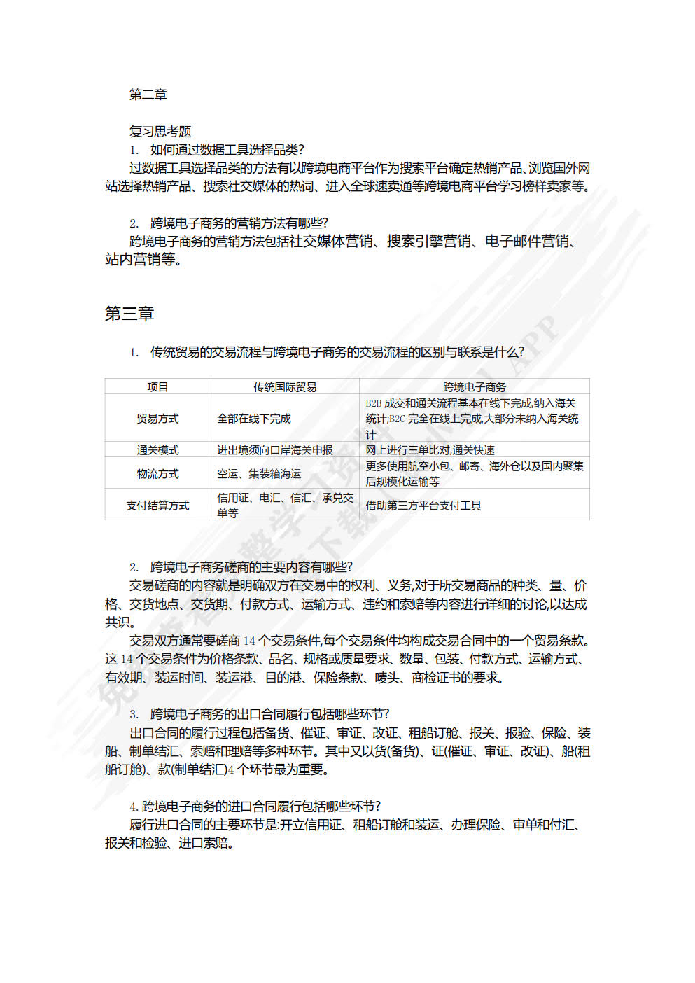
本书资料由用户^^(薇古丝版上传,如有侵权请联系平台客服删除。