大学基础有机化学(第二版)秦川课后习题答案解析

2021年03月17日 15:29
1,159浏览
大学基础有机化学(第二版)
大学基础有机化学(第二版)
主 编: 秦川
ISBN: 9787122263643
出版社: 化学工业出版社
上传者: 小顺顺ssss
大家好,我是一名化学专业的大学生,最近在学习《大学基础有机化学(第二版)》这本教材。我发现这本书的内容非常丰富,涵盖了有机化学的基本原理、反应机理、合成方法等多个方面。但是,由于教材内容较多,学习起来还是有些吃力。因此,我想向大家求助一些学习资料、学习方法和学习经验,希望能帮助我更好地理解和掌握这门课程。
首先,我希望能找到一些与教材配套的课件、习题集和实验指导书,以便我更好地掌握知识点。其次,我希望能有一些实用的学习方法,比如如何高效地记笔记、如何归纳总结知识点等。最后,我希望能从学长学姐那里获取一些学习经验,了解他们在学习有机化学过程中的心得体会,以便我少走弯路。
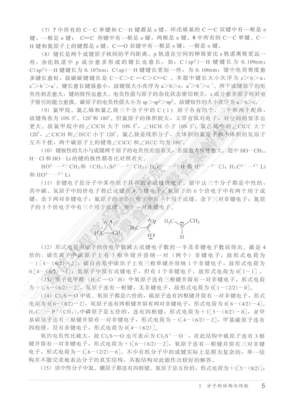
在此,我想感谢大家抽出宝贵时间来帮助我。如果您有任何与《大学基础有机化学(第二版)》相关的学习资料、学习方法或学习经验,请分享给我。您的帮助将会让我的学习过程更加顺利,也让我更加热爱这门课程。谢谢大家!
详情资料
大学基础有机化学(第二版)
大学基础有机化学(第二版)
大学基础有机化学(第二版)
大学基础有机化学(第二版)
大学基础有机化学(第二版)
大学基础有机化学(第二版)
为了给您更好的查看体验,请下载资小料APP免费查看余下资料
更新于 2025年11月27日 20:00
本书资料由用户小顺顺ssss上传,如有侵权请联系平台客服删除。