会计信息化实用教程(云课堂 云实训 云测评)(第2版)汪刚课后习题答案解析

2025年11月05日 14:52
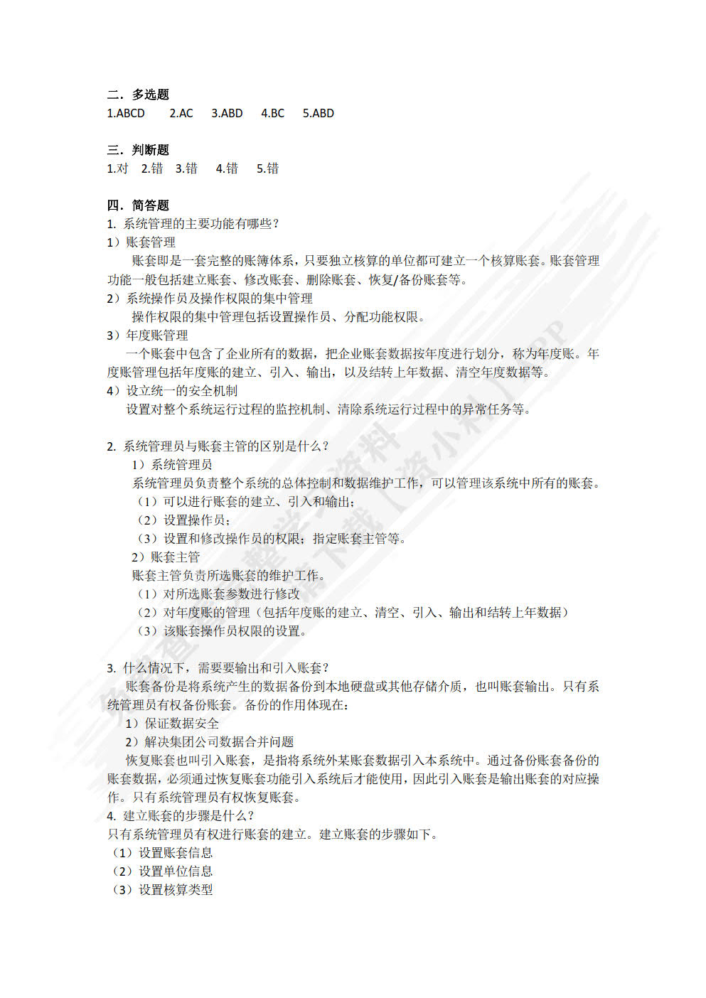
137浏览
会计信息化实用教程(云课堂 云实训 云测评)(第2版)
会计信息化实用教程(云课堂 云实训 云测评)(第2版)
主 编: 汪刚
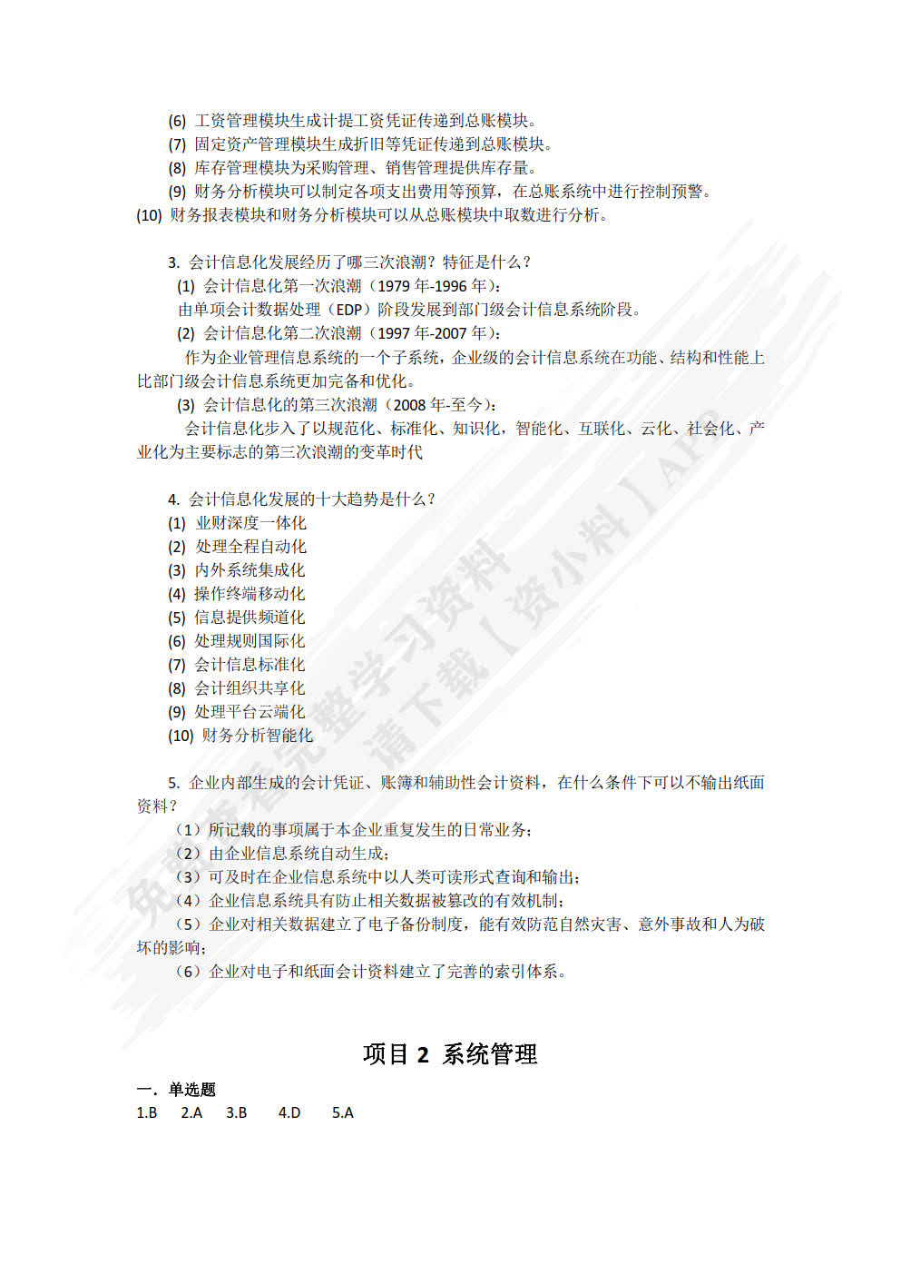
ISBN: 9787302630852
出版社: 清华大学出版社
上传者: 一去不复返°
《会计信息化实用教程(云课堂 云实训 云测评)(第2版)》这本书是我们会计专业必修的一门课程,它不仅仅是一本普通的教材,而是包含了云课堂、云实训以及云测评三大功能的全新教学工具。这本书详细介绍了会计信息化的各个方面,从基本的会计软件操作到高级的财务管理系统,每一部分都配有实用案例分析和实际操作演练,为我们提供了一个全面的理论知识和实践技能的培养平台
我认为学习这本书最好的方式是结合配套的网络资源来使用。首先,利用云课堂,我们可以观看专业讲师的教学视频,不受时间和地点的限制,这对我这种常常需要利用碎片时间学习的学生来说非常方便。其次,通过云实训,我们可以进行模拟会计操作,提高我们的实操能力。最后,云测评环节可以让我们及时检测自己的学习效果,对知识掌握有更准确的认识
虽然这本书和资源给我的学习带来了极大的便利,但我仍然在学习方法上遇到了一些困扰。希望有经验的同学或者学长学姐们可以分享一些高效的学习方法。另外,如果能有之前学习过这本书的同学提供一些学习资料,比如习题解答、案例分析、操作流程的总结等,相信对我们的学习会有很大的帮助。在这里我也十分期待能够得到大家的支持和指导。
详情资料
会计信息化实用教程(云课堂 云实训 云测评)(第2版)
会计信息化实用教程(云课堂 云实训 云测评)(第2版)
会计信息化实用教程(云课堂 云实训 云测评)(第2版)
会计信息化实用教程(云课堂 云实训 云测评)(第2版)
会计信息化实用教程(云课堂 云实训 云测评)(第2版)
会计信息化实用教程(云课堂 云实训 云测评)(第2版)
为了给您更好的查看体验,请下载资小料APP免费查看余下资料
更新于 2025年11月19日 21:10
本书资料由用户一去不复返°上传,如有侵权请联系平台客服删除。
相似资料推荐