Toggle navigation
资小料
大学免费不限次数搜题APP,大学生的移动资料库
首页
习题答案
关于我们
首页
习题答案
课后习题答案解析
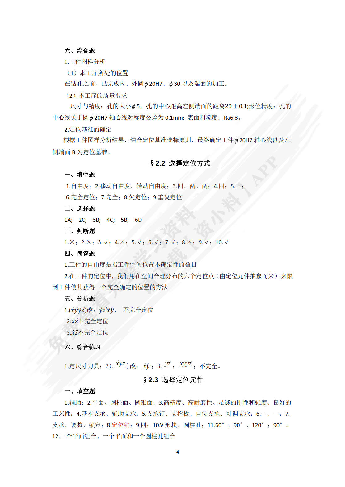
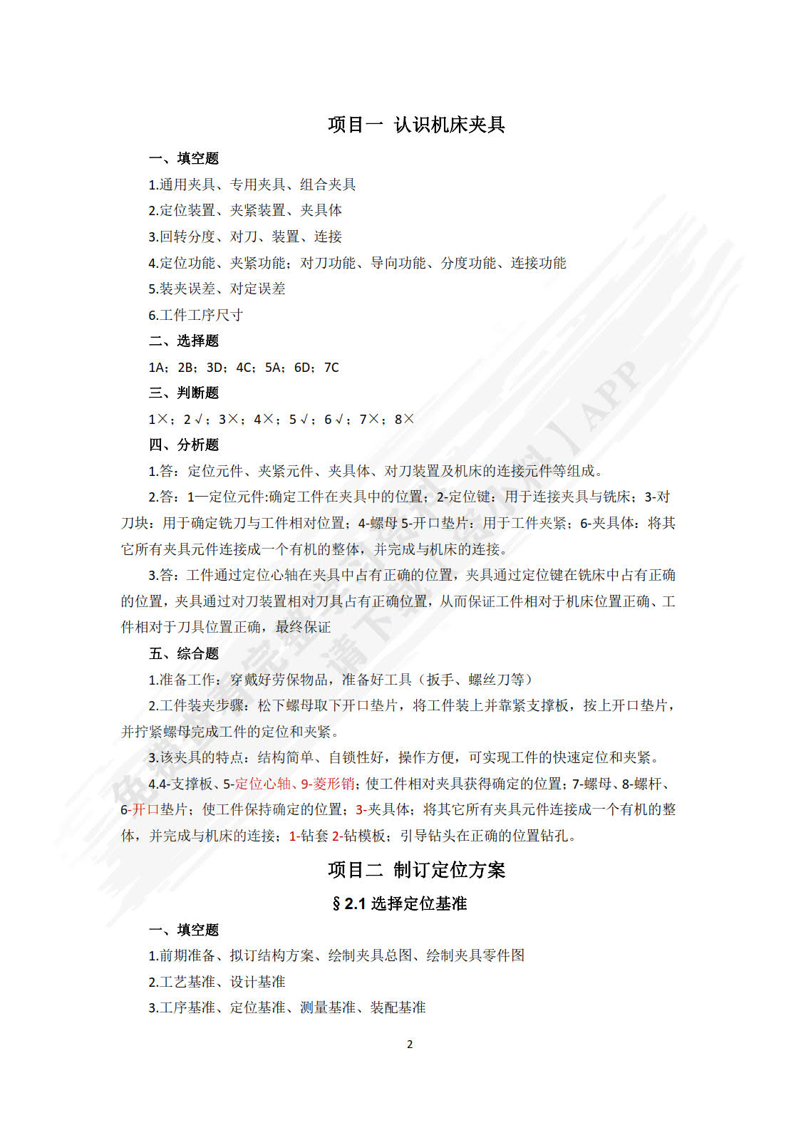
机床夹具设计(含习题册) 第2版陈爱华 刘云斌课后习题答案解析
2025年11月04日 17:36
0浏览
机床夹具设计(含习题册) 第2版
主 编:
陈爱华 刘云斌
ISBN:
9787111774624
出版社:
机械工业出版社
上传者:
.提拉米苏
详情资料
为了给您更好的查看体验,请下载资小料APP免费查看余下资料
Android APP下载
安卓手机浏览器扫码下载
iPhone APP下载
苹果手机浏览器扫码下载
更新于 2025年11月04日 17:36
本书资料由用户.提拉米苏上传,如有侵权请联系平台客服删除。
相似资料推荐
机床夹具设计(含习题册)
主 编:
陈爱华
ISBN:
9787111636342
出版社:
机械工业出版社
上传者:
熬夜的十大危害
金属切削机床(第二版)习题册
主 编:
孙喜兵主编
ISBN:
9787516769669
出版社:
中国劳动社会保障出版社
上传者:
罐装冰块
机械制造工艺与机床夹具(第3版)
主 编:
刘守勇
ISBN:
9787111420286
出版社:
机械工业出版社
上传者:
(小)史雨菲
室内设计制图与识图<第二版习题册
主 编:
刘日端 孙晓倩
ISBN:
9787516755655
出版社:
中国劳动与社会保障出版社
上传者:
,黑旋风老逵
汽车机械基础习题册(第2版)
主 编:
李亚杰
ISBN:
9787115444745
出版社:
人民邮电出版社
上传者:
wx_159F89dK620T912
电工与电子技术基础习题册
主 编:
覃斌, 主编
ISBN:
9787111399810
出版社:
机械工业出版社
上传者:
-见星亮晶晶-