金融风险管理(第四版)陆静课后习题答案解析

2025年11月04日 10:22
109浏览
金融风险管理(第四版)
金融风险管理(第四版)
主 编: 陆静
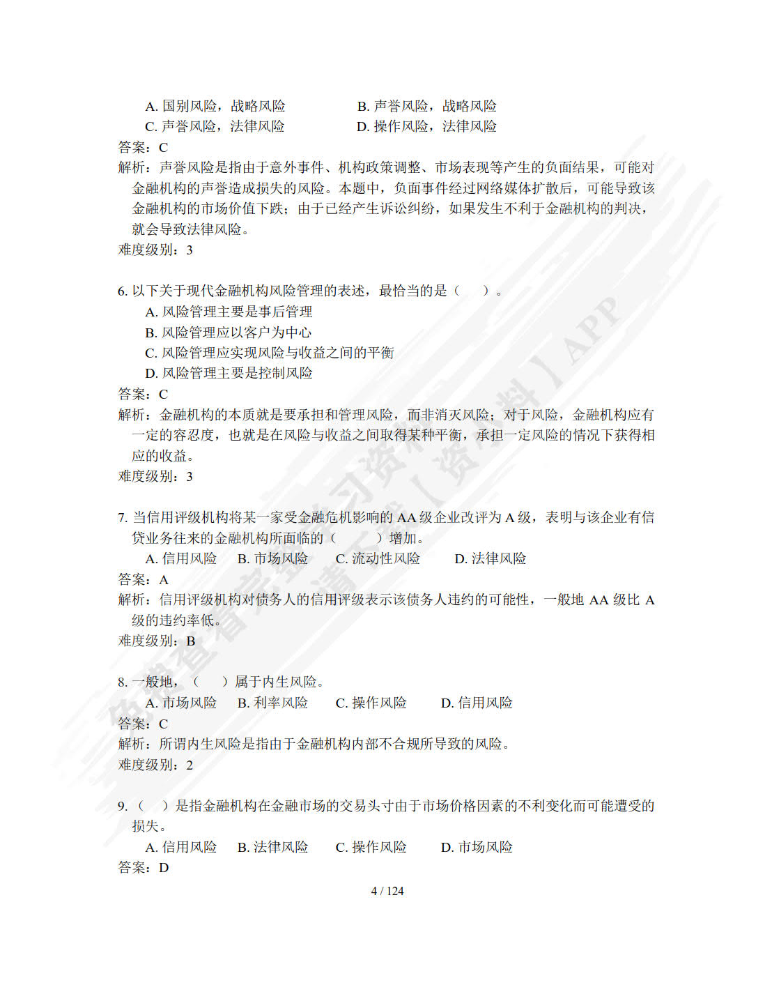
ISBN: 9787300336350
出版社: 中国人民大学出版社
上传者: .offgun.
《金融风险管理(第四版)》是由国际金融风险管理领域的权威专家编写,全面涵盖了金融风险理论与实务操作,旨在为大学生提供全面、实用的金融风险管理知识。本书共分为十二章,内容涵盖风险评估、风险测量、风险模型、信贷风险管理、市场风险管理等各个方面,结构清晰,内容详实,是金融及相关专业学生不可或缺的教材
对于学习金融风险管理,除了阅读教材外,还可以借助丰富的学习资料和学习方法。可以参考的资料包括一些专业网站、金融风险管理的最新研究论文以及一些实践案例分析等,同时,也可以观看一些专家讲座视频。而学习方法可以采用讨论式、案例分析式等多种方式,在学习中尽量思考如何将理论知识与实际相结合。
虽然上述的资料和方法都有助于我们的学习,但我还是希望能从经验更丰富的你们那里获得一些学习经验。例如,如何更有效地阅读和理解教材中的复杂概念?在遇到无法解决的问题时,你们一般会如何寻求解决方案?期待你们的分享,让我们的学习之路更加顺利!
详情资料
金融风险管理(第四版)
金融风险管理(第四版)
金融风险管理(第四版)
金融风险管理(第四版)
金融风险管理(第四版)
金融风险管理(第四版)
为了给您更好的查看体验,请下载资小料APP免费查看余下资料
更新于 2025年11月04日 10:22
本书资料由用户.offgun.上传,如有侵权请联系平台客服删除。